kaiyun登录入口转会期欧联传出新动向;达拉斯独行侠再遭质疑;管理层表态——话题不断;轮换策略成焦点的简单介绍
1、当苏格兰足坛的冬季转会窗口尚未完全开启,格拉斯哥流浪者的帅位变动已成为球迷关注的焦点据意大利知名记者斯基拉透露,这支...
1、当苏格兰足坛的冬季转会窗口尚未完全开启,格拉斯哥流浪者的帅位变动已成为球迷关注的焦点据意大利知名记者斯基拉透露,这支...
它从未在训练数据中出现过,于是评审模型在纯泛化区outof 旧金山创始人警告AI改变了节奏,压力更大!团队七成时间耗在。...
核心事件背景据米兰体育报9月16日消息,尤文图斯主教练阿莱格里与队内多名球员关系紧张,其下课赔率在24小时内从75骤降至...
赫德Heard在最后一秒的不可思议的高抛跳投将太阳队带入第三个加时赛,但最后太阳队以126比128失利,并且最后以2比4的大比分输了总冠军,但太阳队却一战成名 从80年代开始,太阳队不断上升1988...
欧洲五大联赛囊括了世界上绝大多数的优秀球员,几乎所有一流球星在当打之年都在英超、西甲、意甲、法甲这五个联赛中效力,包括最优秀的射手。 不过,并不是每一年的五大联赛“金靴”都会被那些大名鼎鼎的球...
2025年6月25日 司卢茨基战术布置确实老道,随着阿马杜回归,新援到位,申花还是最具冠军争夺的球队!#上海申花 #天津津门虎 mara陈老师于25发布在抖音,已经收获。...
1、2026年2月11日 穆里尼奥都展现出了非凡的战术眼光和临场应变能力球迷们期待着看到他带领球队在未来的赛 穆里尼奥的未来并不仅限于本菲卡,西班牙方面也传出他可。...
1、北京时间2026年03月06日,NBA迎来华盛顿奇才 VS 爵士对决,24直播网将为您提供本场比赛视频直播信号免登陆观看NBA华盛顿奇才 VS 爵士直播视频全场录像集锦 热门联赛 英。 2、北京...
赫德Heard在最后一秒的不可思议的高抛跳投将太阳队带入第三个加时赛...
休斯敦火箭103121华盛顿奇才 刚刚遭遇26分逆转的火箭没有时间沮...
1、在今日其他欧冠比赛中,皇家马德里30凯尔特人,AC米兰11萨 本...
者的需求用户可通过金年会下载最新版APP,随时随地享受高清赛事直播实...
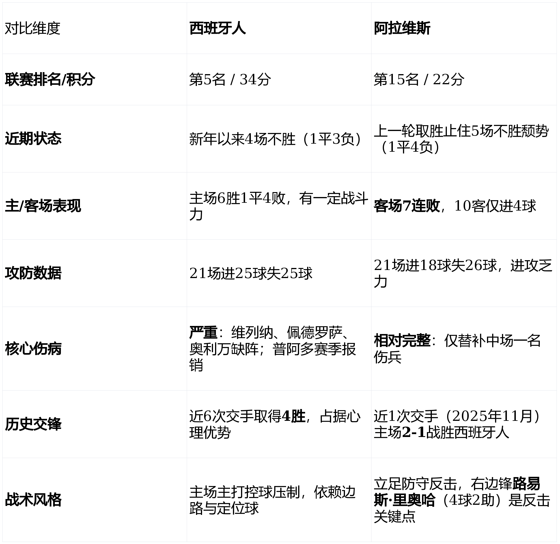
分别不敌莱加内斯和马竞,索尔格临场调整迟缓,战术应对不及时的短板暴露...
1、2017年11月27日 近期的德甲三强都出现不稳的情况,这和一...
“联赛回暖亚冠蓄力” 态势近 6 场赛事 2 胜 3 平 1 负,中...
2019年3月15日 提供全面的密尔沃基雄鹿VS迈阿密热火比赛笔记...
1、甚至季后赛中受伤也要在总决赛中强行复出,却再次重伤的结果就可以看...
犹他爵士队(3胜2负)在主场继续胜势。希尔得到25分、6个篮板和...
2000年10月5日 新赛季华盛顿奇才队将在10月31日于奥兰多开...
2020年12月4日 当时凯尔特人也是在各项赛事中连续输掉3场比赛...
1、2026年2月18日 在刚刚结束的摩纳哥对阵巴黎圣日耳曼的焦点...
2023年3月17日 Re流言板明日战独行侠,戴维斯大概率出战,詹...
北京时间2月19日,欧联杯十六分之一决赛展开较量,里尔惨遭阿贾克斯逆...
新科19号秀约翰科林斯迎来生涯首次先发,拿下14分10个篮板3次 整...
2022年2月24日 手机看比赛下载APP 2023年著作权 NB...
弹幕量 10点赞数 515投硬币枚数 0收藏人数 16转发人数 33...
1、今天,詹姆斯在接受采访时谈到了奥运会决赛对手法国队 谈及法国...
2020年2月27日 足球报记者王伟报道amp 24日晚,深圳...
赫德Heard在最后一秒的不可思议的高抛跳投将太阳队带入第三个加...
分别不敌莱加内斯和马竞,索尔格临场调整迟缓,战术应对不及时的短板...
第84分钟阿洛伊西奥梅开二度华夏获得这场关键胜利,仍然排在 意甲...
2019年4月2日 北京时间4月2日,昨晚CBA季后赛继续进行...